18+ Wiring Diagram Led


Help Wiring 6 30139 Loco I Screwed Up Model Train Forum


Jdm Led Drl Fog Light Bezel 18 Wrx Sti Iw Sti Forum


H807sa Wiring Chart Rose Lighting


Homekit Wifi Breaker Schalter Interruptor Inteligente Zeit Einstellung Smart Home Fur Led Lampe Fernbedienung 220v 110v Die Besten Artikel Im Online Shop Joom Geek


Optional Invisible Daylight Detection Feature For Delle Maison Etsy Uk


Rectangular Polarized Reflection Sensor Pte Series 5m Long Sensing Distance 10 30vdc China Dc Photoelectric Sensor Switch Value Output Way Made In China Com


88light Led Puck Light Wiring Diagrams


Morimoto Ford F150 18 Xb Led Headlights Lf501 2 Asm


Ironman 4x4 40w Bright Cube Flood Beam Led Cube Light 81 X 75mm P Double Black Offroad


Led Headlamp Wiring Harness Harley Davidson Europe


Ssc Jdm Seqential Led Fog Light Bezels 2018 Wrx Sti Subie Supply Co


Ir Motion Sensor Switch For Led Lighting


Tapping Into 18 12v High Beam Power Gl1800riders Forums


Dedicated 13 Pin Plug Play Tow Bar Wiring Kit Ford Transit Custom Mk3 18 On Truckman


18 Led Dimmable Led Lamp


Vintage Hardware Lighting 18 Inch Led Replacement For T8 Fluorescent Tube 18 T8 Led


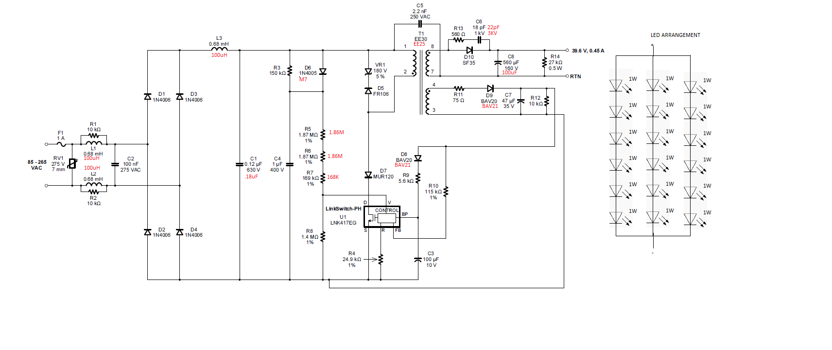
18w Led Driver Using Lnk417 Power Integrations


How To Direct Wire A Single Ended T8 Led Bulbs Ledmyplace

Iklan Atas Artikel

Iklan Tengah Artikel 1

Iklan Tengah Artikel 2

Iklan Bawah Artikel